榴莲视频

主页
创新文化
主页
榴莲视频概况
榴莲视频新闻
科研队伍
科学研究
实验室管理
人才培养
开放交流
创新文化
科研动态更多
崔红娟教授团队在《Signal Transduction and Targeted Therapy》发表最新研究成果

发布时间:2020-07-31

点击量:

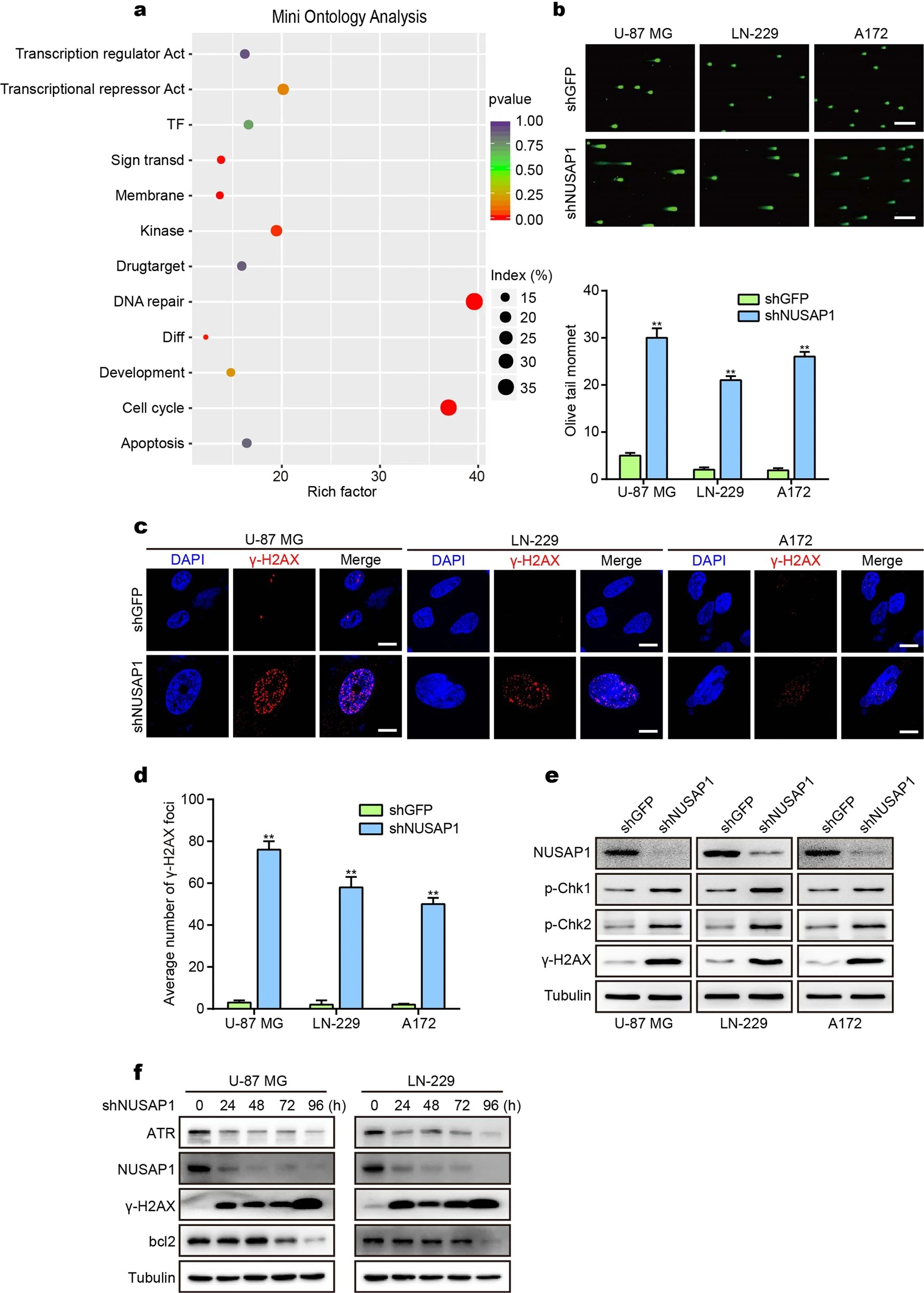
崔红娟教授团队在脑胶质瘤的发生发展机制方面取得重要研究进展。团队在胶质母细胞瘤的化学耐药性的分子机制解析方面取得的最新研究成果“NUSAP1 potentiates chemoresistance in glioblastoma through its SAP domain to stabilize ATR”发表在Nature旗下医学类顶级期刊首批中国科技期刊卓越行动计划领军期刊“Signal Transduction and Targeted Therapy”上,2019影响因子为13.493

核仁纺锤体相关蛋白(NUSAP1)是一个微管结合蛋白,在正常的细胞生命活动,比如有丝分裂的过程中有重要作用。团队围绕NUSAP1基因开展研究,发现NUSAP1在胶质母细胞瘤中高表达,与胶质母细胞瘤患者的不良预后密切相关。NUSAP1通过其NH2基末端的SAP结构域调控ATR的稳定性,进而维持胶质母细胞瘤细胞的恶性增殖和化疗耐药性。而下调该因子则显著降低了肿瘤细胞的增殖能力和耐药性。该研究有望神经退化性疾病的靶向治疗及药物开发提供有力的理论依据。

崔红娟教授为上述论文的最后通讯作者,博士研究生赵羽卒为第一作者,家蚕基因组生物学国家重点实验室为第一单位。此项研究得到了国家重点研发计划 2016YFC13022042017YFC1308601及国家自然科学基金面上项目8187207181672502)等项目的资助。

     

原文链接://www.nature.com/articles/s41392-020-0137-7

 

供稿人:张蕾   审批人:代方银