2024年12月14日,国际知名学术期刊Cell Reports(Cell旗下子刊)在线发表了西南大学榴莲视频
代方银教授团队题为“Temperature perception by ER UPR promotes preventive innate immunity and longevity”(ER UPR介导的温度感知促进预防性先天免疫及长寿)的研究论文,报道了温和高温通过内质网未折叠蛋白反应(ER UPR)激活生物个体的先天免疫反应,并延长寿命的新机制。

大量研究表明,环境温度升高将影响生物体的先天免疫,改变其抵抗病原感染的能力,而短时间温和的环境高温则被证明能对生物体先天免疫带来有利的影响,但其分子机制仍不甚明了。
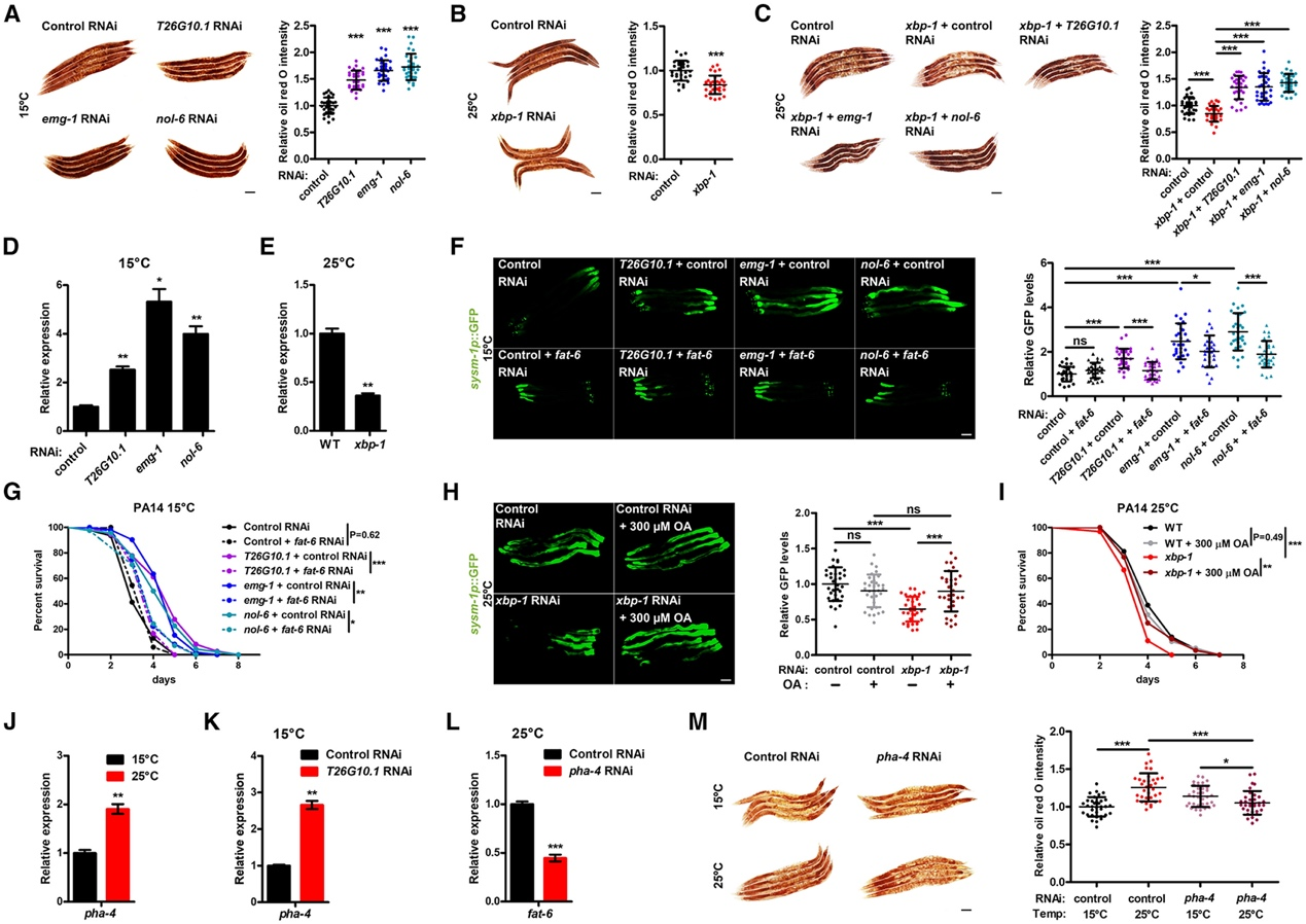
本研究发现,在环境温度升高至25°C时,秀丽隐杆线虫(C. elegans)的ER UPR被激活(线虫的适宜生存温度范围为15°C-25°C),内质网(ER)的形态发生改变,进而通过PMK-1/p38启动免疫反应。利用RNA干扰(RNAi)敲低ER UPR的相关基因(如xbp-1, ire-1, pek-1),高温提升的免疫反应被显著削弱,表明ER UPR在高温诱导的预防性免疫反应中发挥重要作用。与病原菌通过线粒体未折叠蛋白反应激活免疫反应不同,高温对免疫能力的提升依赖于ER UPR。在非高温环境下,添加低剂量诱导药物(衣霉素)慢性激活ER UPR同样可激活免疫报告因子sysm-1p::GFP及PMK-1/p38信号通路。由此表明,ER UPR的慢性激活既是高温下启动预防性免疫反应的必要条件,也是充分条件。

图1. 高温通过ER UPR激活先天免疫
研究还发现,高温显著抑制了核糖体生物合成(Ribosome biogenesis, RiBi)相关基因的表达,且多聚核糖体的生成、核仁的大小和总蛋白质的合成均受到高温的影响,表现为下调趋势。通过RNAi敲低RiBi相关基因(如T26G10.1, emg-1, nol-6),可激活sysm-1p::GFP及PMK-1/p38信号通路,并增强线虫对病原菌的抵抗能力。这表明,抑制RiBi可作为一种免疫激活机制,增强动物的免疫反应。而在温和高温环境中,RiBi及核仁大小受到IRE-1/XBP-1(ER UPR分支)通路的特异性抑制作用,从而提升线虫的先天免疫能力。

图2. 高温通过抑制RiBi激活免疫反应
RiBi是细胞内的一个高耗能过程,本研究中,抑制RiBi引起脂质积累;对ER UPR关键基因xbp-1实施RNAi,显著减弱了高温下的脂质积累,但敲低RiBi相关基因逆转了这一效应。这表明ER UPR参与了RiBi在高温下对脂质的积累。进一步研究发现,ER UPR/RiBi通过Δ9脂肪酸去饱和酶FAT-6及其产物油酸(OA)参与高温对免疫反应的激活。此外,转录因子PHA-4被发现在高温对RiBi抑制引发的脂质积累和fat-6的表达中发挥重要作用。

图3. FAT-6和OA参与UPR/RiBi通路在高温下对先天免疫反应的提升
本研究还发现,通过T26G10.1 RNAi抑制RiBi,能够延长线虫的寿命,尤其在低温下效果更为明显。然而,抑制RiBi对寿命的延长作用能够被fat-6 RNAi或pmk-1突变所消除,表明RiBi介导的寿命调控依赖于脂质代谢和先天免疫反应。此外,XBP-1在高温下对寿命具有保护作用,xbp-1突变显著缩短了高温环境下线虫的寿命。

图4. ER UPR/RiBi通路的激活对高温下寿命的维持至关重要
综上所述,发育阶段适度的提高环境温度,会慢性诱发内质网应激,激活内质网未折叠蛋白反应(ER UPR),通过其中的IRE-1/XBP-1通路特异性抑制核糖体生物合成(RiBi),随后引起fat-6增量表达,进而改变脂质代谢,提升先天免疫反应,增强机体对病原菌的抵抗能力,同时延长了寿命。本研究揭示了温和环境高温促进机体预防性先天免疫的分子机制,为理解免疫系统如何适应环境变化提供了新的见解。

图5. 环境高温通过ER UPR/RiBi调节脂质代谢、提升免疫能力并延长寿命的模式图
审稿人的部分正面评价:
“This paper adds to the existing body of literature (more below) as well as making new connections. It is valuable to the researchers in the field of innate immunity, stress responses, and organellar surveillance. ”【这篇论文丰富了现有的文献体系(如下所述),并建立了新的联系。该研究对从事先天免疫、应激反应和细胞器监测领域的研究人员具有重要参考价值。】
“In this work, Lei Zhou and colleagues have tackled three major questions/findings: 1) High temperature induces ER stress that restricts Ribi; 2) This, in turn, acts as a protective signal against infections, subsequently modulating innate immunity, most likely via OA synthesis; 3) This is related to worm lifespan and longevity. Overall, this work is well done, with appropriate controls and well-written. ”( 在这项工作中,周磊和同事们解决了三个主要问题/发现:1)高温引发内质网应激,限制核糖体生物合成;2)这一过程反过来作为一种保护信号抵御感染,随后通过油酸合成调节先天免疫反应;3)这一机制与秀丽隐杆线虫的寿命和长寿相关。总体来说,这项工作做得很好,对照合理,写得亦好。)
榴莲视频
为论文第一署名单位,实验室青年教师周磊为论文第一作者,代方银教授为论文最后通讯作者,重庆大学唐海青教授为论文共同通讯作者。西南大学童晓玲教授、宋江波副教授,4名学生卓昊昱、金家琦、蒲安瑞、刘琴参与了该项研究。重庆大学庞珊珊教授为本研究提供了宝贵意见。本研究由国家自然科学基金项目、中央高校基本科研业务费项目等提供资助。
论文链接://www.cell.com/cell-reports/fulltext/S2211-1247(24)01422-0
【供稿:周磊; 审核:代方银】